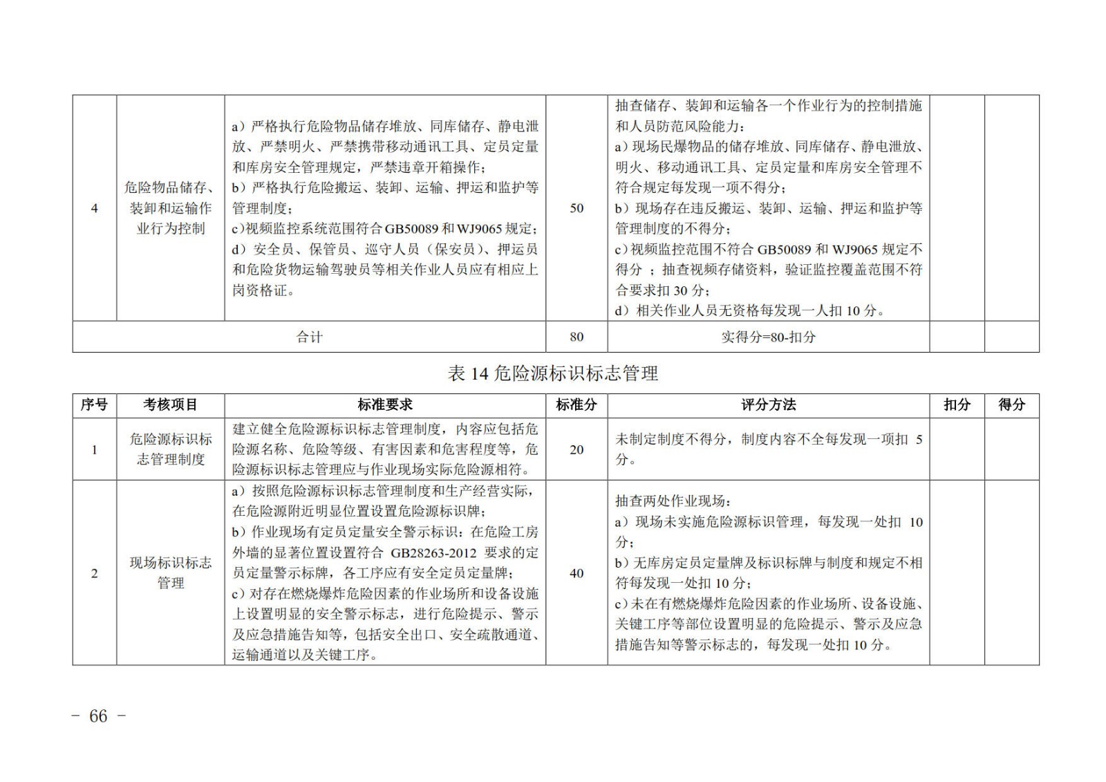
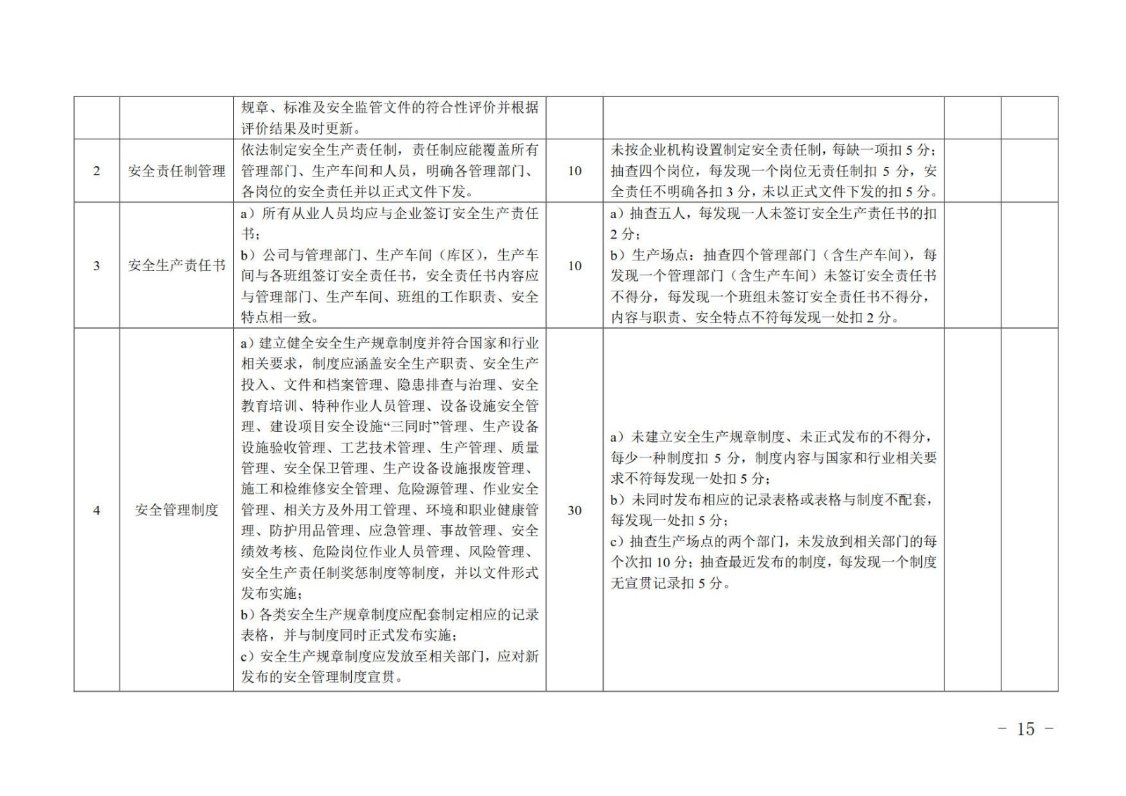
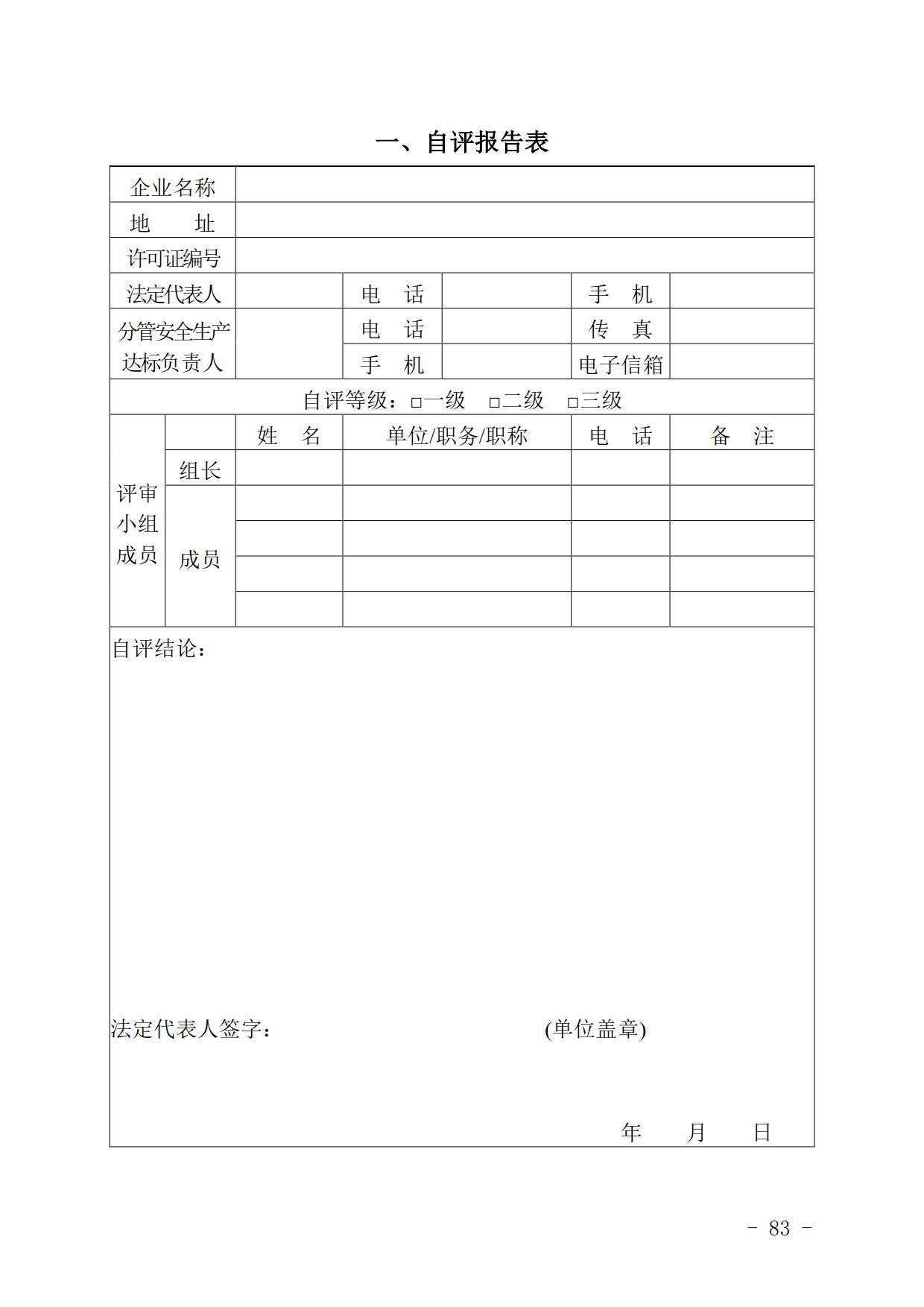
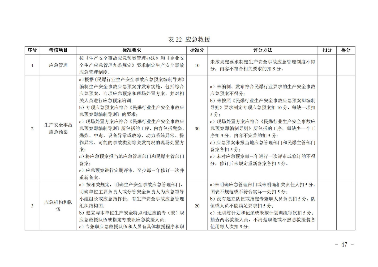
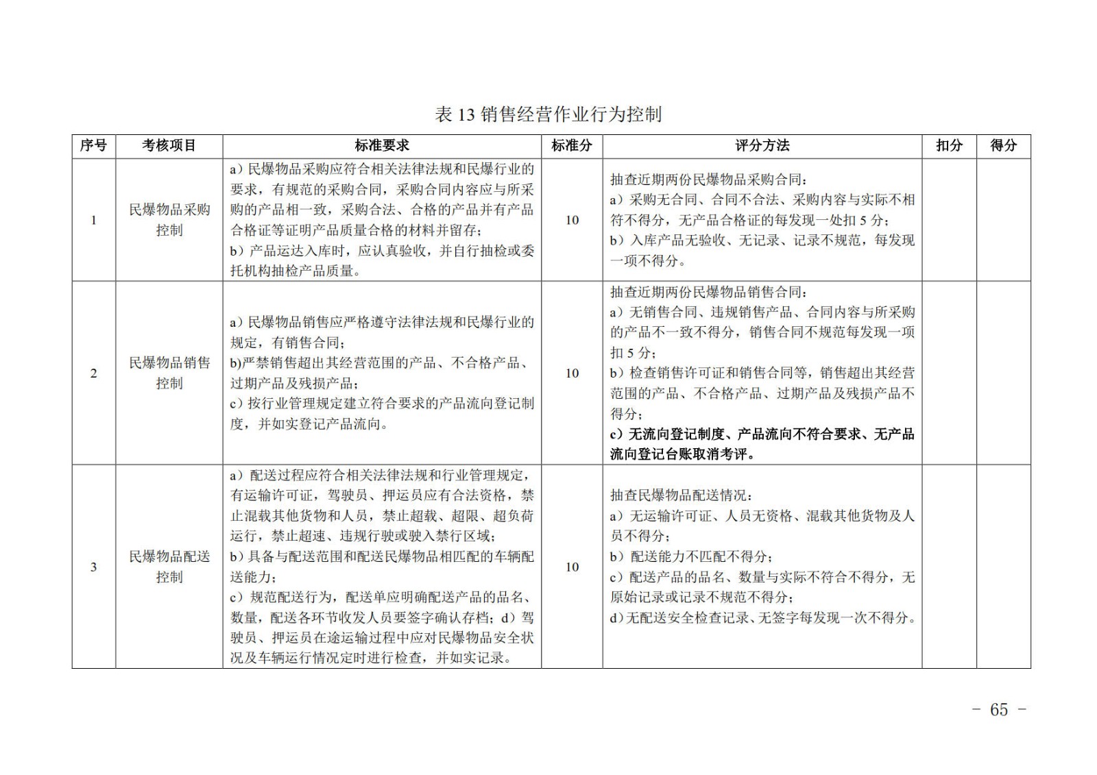
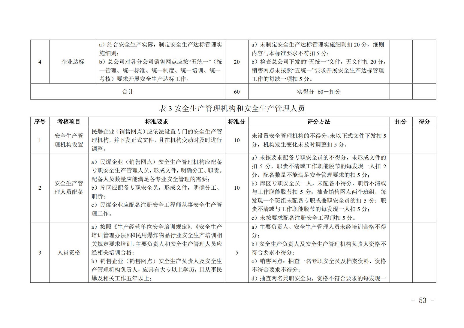
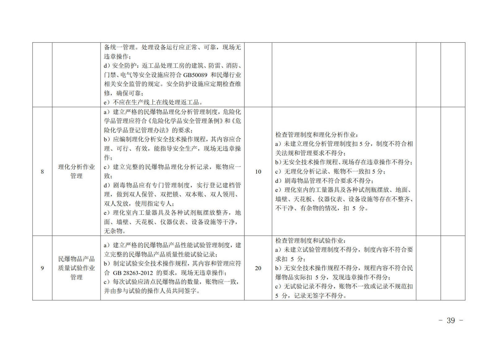
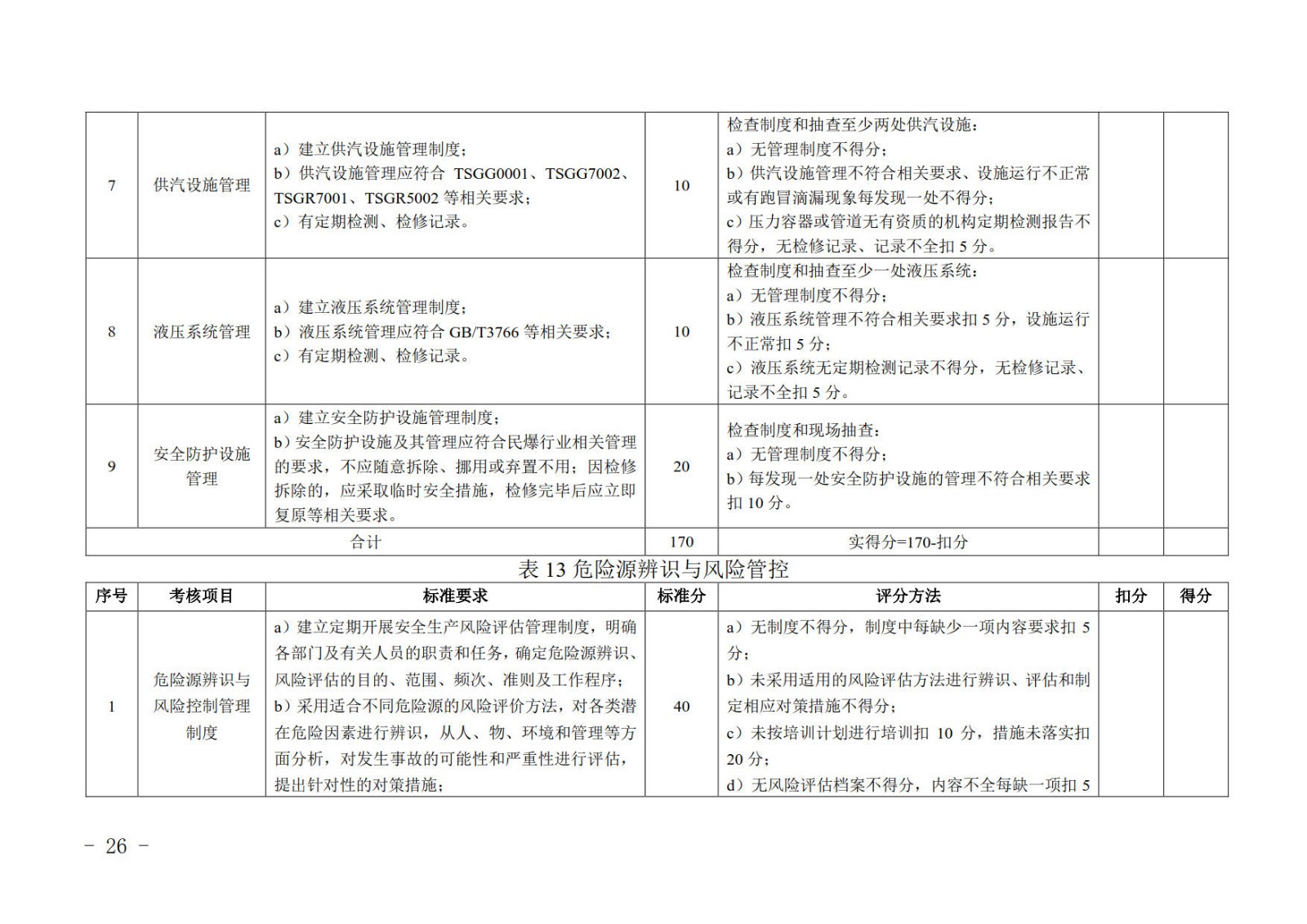
当前位置: 首页 > 安全生产达标
河北省民用爆炸物品生产、销售企业安全生产达标实施细则及考评定级报告
发布日期:2020-03-10
阅读量3427